乳业唯一!蒙牛武汉工厂入选生物多样性保护典型案例创新引领!
时间:2025-08-20 14:23:07
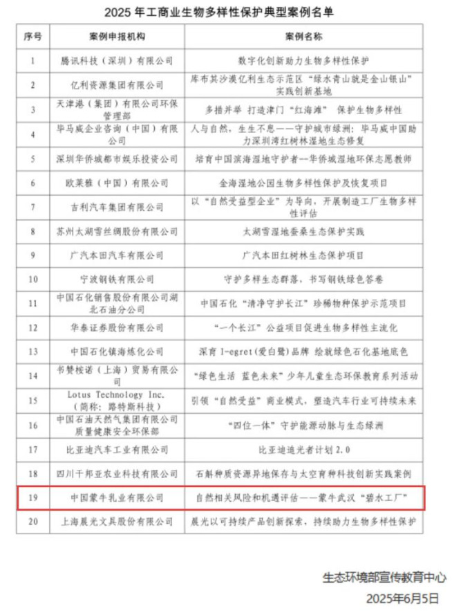
生态环境部宣传教育中心公布了 2025 年工商业生物多样性保护典型案例,蒙牛乳业《自然相关风险和机遇评估——蒙牛武汉“碧水工厂”》案例成功入选。这是乳品行业唯一获评项目,彰显了蒙牛在可持续发展领域的行业标杆地位。
未来,蒙牛将以武汉工厂为标杆,结合各区域工厂的地理生态特点,制定差异化的生物多样性保护方案。鼓励不同工厂挖掘自身优势,打造各具特色的生态保护样板,同时加强跨区域技术交流与资源共享,推动蒙牛乳业在生物多样性保护领域持续创新,为全球生物多样性保护事业贡献蒙牛力量。

