关于召开食品安全法、广告法培训交流会的通知
时间:2015-03-17 16:42:05
来源:
食品与营养信息交流中心
为了宣传贯彻《中华人民共和国食品安全法》(以下简称“食品安全法”)和《中华人民共和国广告法》(以下简称“广告法”),
食品与营养信息交流中心(China Food Information Center,CFIC)拟定于5月19-20日在北京召开“《食品安全法》和《广告法》培训交流会”,届时将邀请有关部门领导和专家对《食品安全法》和《广告法》进行科学解读。现将会议有关事项通知如下:
一、时间地点
时间:2015年5月19-20日
地点:北京人卫酒店五层多功能厅
二、主要内容
国务院法制办、食药总局、工商总局的领导、国家食品安全风险评估中心和农业部的专家以及中国工程院陈君石院士分别做报告,从《食品安全法》及《广告法》修订的背景、过程及相关内容等方面进行深度解读。
三、其他事宜
(1)费用:1500元【包含了培训费、专家讲课费、培训期间午、晚餐费】。
(2)住宿、交通费自理【请您自行预订往返车票】。
(3)交费方式:报到现场缴费(不能刷卡),也可提前银行汇款(请注明:单位+姓名)或支票方式。
收款单位: 食品与营养信息交流中心
开户银行名称:中国银行方庄支行
账号:3350 6283 8524
(4)培训对象:食品科技、检验和管理人员、食品企业及其他对食品、广告法规有兴趣者均可参加。
(5)时间:2015年5月19-20日为授课时间。
(6)报到、住宿及授课地点:北京人卫酒店(原北京康源瑞廷酒店)五层多功能厅【北京市朝阳区潘家园南里19号(潘家园地铁A口往西约800米绿色玻璃幕墙高楼,肿瘤医院旁边),详见下页图示,电话:010-59097777】。
(7)欲参加者请填写回执表(下载)并于2015年5月12日前将回执表发送至邮箱guangfengruan@chinafic.org,或传真至010-58076603。
(8)会务组联系电话:
李 雪 010-58076603 /13911571980
赵建京 010-58076603 /15001324851
附件:1.回执表。
参会回执
请于2015年5月12日前以电子邮件形式发回回执。因会议名额限制,请您及早回复,以便会议安排。
邮箱:guangfengruan@chinafic.org
传真:010-58076603
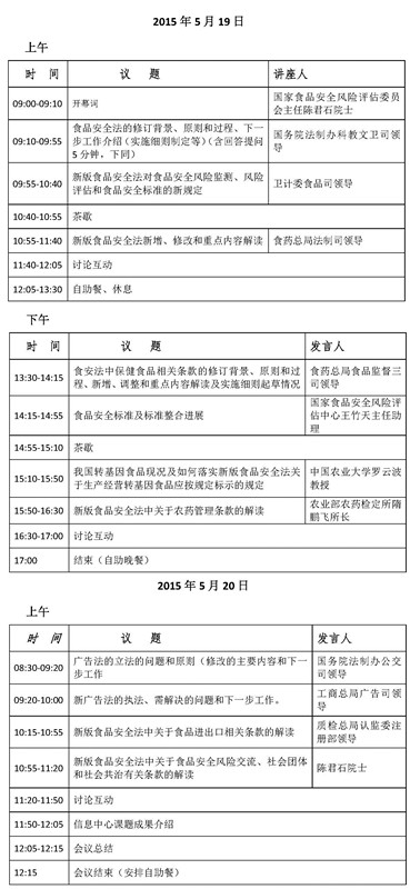
会议议程
路线图
一、时间地点
时间:2015年5月19-20日
地点:北京人卫酒店五层多功能厅
二、主要内容
国务院法制办、食药总局、工商总局的领导、国家食品安全风险评估中心和农业部的专家以及中国工程院陈君石院士分别做报告,从《食品安全法》及《广告法》修订的背景、过程及相关内容等方面进行深度解读。
三、其他事宜
(1)费用:1500元【包含了培训费、专家讲课费、培训期间午、晚餐费】。
(2)住宿、交通费自理【请您自行预订往返车票】。
(3)交费方式:报到现场缴费(不能刷卡),也可提前银行汇款(请注明:单位+姓名)或支票方式。
收款单位: 食品与营养信息交流中心
开户银行名称:中国银行方庄支行
账号:3350 6283 8524
(4)培训对象:食品科技、检验和管理人员、食品企业及其他对食品、广告法规有兴趣者均可参加。
(5)时间:2015年5月19-20日为授课时间。
(6)报到、住宿及授课地点:北京人卫酒店(原北京康源瑞廷酒店)五层多功能厅【北京市朝阳区潘家园南里19号(潘家园地铁A口往西约800米绿色玻璃幕墙高楼,肿瘤医院旁边),详见下页图示,电话:010-59097777】。
(7)欲参加者请填写回执表(下载)并于2015年5月12日前将回执表发送至邮箱guangfengruan@chinafic.org,或传真至010-58076603。
(8)会务组联系电话:
李 雪 010-58076603 /13911571980
赵建京 010-58076603 /15001324851
附件:1.回执表。
参会回执
| 姓名 | 单位 | 职务 | 电话 | 邮箱 |
邮箱:guangfengruan@chinafic.org
传真:010-58076603
会议议程


